|
Presidência
da República |
DECRETO Nº 4.780, DE 15 DE JULHO DE 2003.
| Aprova o Regulamento da Reserva da Marinha e dá outras providências. |
O VICE-PRESIDENTE DA REPÚBLICA
, no exercício do cargo de Presidente da República, usando das atribuições que lhe confere o art. 84, incisos IV e VI, alínea "a", da Constituição, e tendo em vista o disposto na Lei Complementar no 97, de 9 de junho de 1999, e nas Leis nos 6.880, de 9 de dezembro de 1980, 4.375, de 17 de agosto de 1964, 8.239, de 4 de outubro de 1991, 5.292, de 8 de junho de 1967, e 9.519, de 26 de novembro de 1997,DECRETA
:Art. 1o Fica aprovado o Regulamento da Reserva da Marinha, na forma dos Anexos I e II a este Decreto.
Art. 2o Este Decreto entra em vigor na data de sua publicação.
Art. 3o Ficam revogados os Decretos no 89.368, de 7 de fevereiro de 1984, e no 91.535, de 16 de agosto de 1985.
Brasília, 15 de julho de 2003; 182o da Independência e 115o da República
JOSÉ ALENCAR GOMES DA SILVAREGULAMENTO DA RESERVA DA MARINHA
capítulo i
DAS DISPOSIÇÕES GERAIS
Finalidade deste Regulamento
Art. 1° Este
Regulamento estabelece normas sobre a organização e a formação do pessoal da Reserva
da Marinha (RM), e diretrizes para a prestação, na Marinha, dos serviços decorrentes
dos dispositivos da legislação que trata do Serviço Militar (SM) e do Serviço
Alternativo (SA) nas Forças Armadas.
Reserva da Marinha
Art. 2° A RM é o
conjunto dos militares da Reserva Remunerada (RRm) e da reserva na ativa, e de cidadãos
que cumpriram, na Marinha, os requisitos legais do SM ou do SA, e os que deles foram
dispensados, estando ainda sujeitos a convocações ou mobilizações, de acordo com a
legislação vigente.
Parágrafo único. A Marinha Mercante e as empresas industriais de interesse militar, de transporte e de comunicações, que forem declaradas pelo Ministério da Defesa diretamente relacionadas com a segurança nacional para a Marinha, são também, consideradas, para efeitos de mobilização e emprego, Reserva da Marinha.
Destinação da Reserva da Marinha
Art. 3° A RM
destina-se a atender às necessidades de pessoal da Marinha, no que se refere aos encargos
relacionados com a defesa da Pátria e com a garantia dos poderes constitucionais, da lei
e da ordem, e à participação em operações de paz, de modo a permitir:
I - em tempo de paz, em caso de convocação, reinclusão ou designação, completar os efetivos de militares nas Organizações Militares (OM); e
II - na mobilização ou no decurso da guerra, completar os efetivos de militares nas OM e atender às necessidades de pessoal de outras Organizações de interesse da Marinha.
CAPÍTULO II
DA ORGANIZAÇÃO
Classificação dos Integrantes da Reserva da Marinha
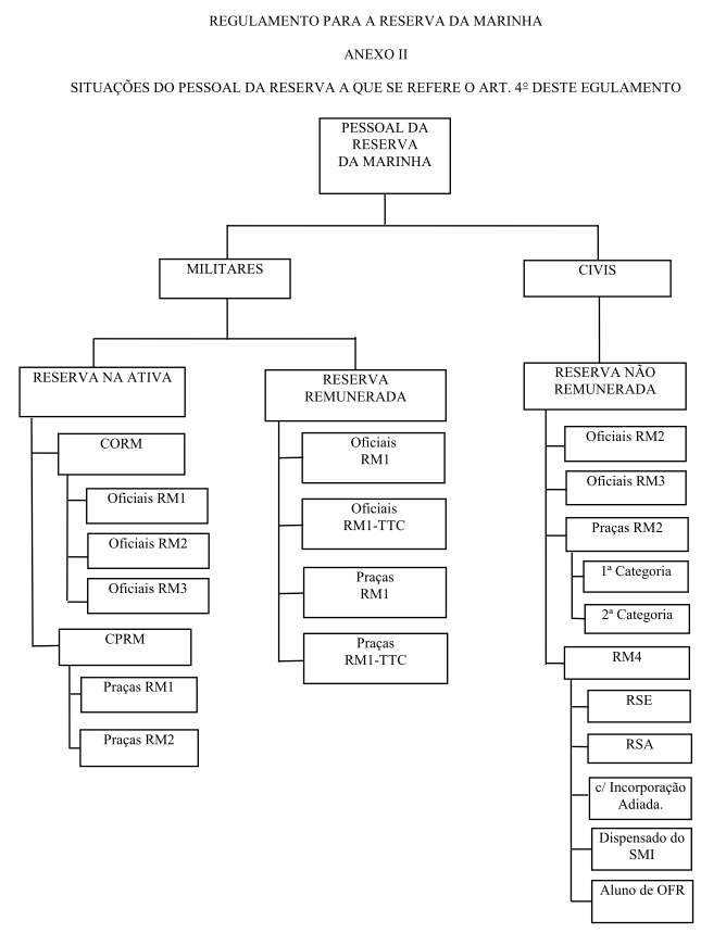
Art. 4° Para os
efeitos de prestação de serviços, os integrantes da RM são ordenados em quatro
classes, de acordo com o diagrama constante do Anexo II:
I - Reserva de 1ª
Classe da Marinha (RM1) - a dos militares profissionais, transferidos da carreira para a
RRm, nos termos do Estatuto dos Militares;
II - Reserva de 2ª
Classe da Marinha (RM2) - a dos militares temporários, composta pelos cidadãos que, na
forma do Estatuto dos Militares e da legislação e regulamentação que tratam do SM,
tenham sido incluídos ou reincluídos na RM, mediante nomeação, demissão da Marinha ou
licenciamento do Serviço Ativo da Marinha (SAM);
III - Reserva de 3ª
Classe da Marinha (RM3) - composta por cidadãos de reconhecida competência
técnico-profissional ou de notória cultura científica que, nos termos do Estatuto dos
Militares, forem nomeados Oficiais e incluídos na RM; e
IV - Reserva de 4ª
Classe da Marinha (RM4) - composta pelos demais brasileiros não especificados nos incisos
I, II e III deste artigo e que, de acordo com o Regulamento da Lei do Serviço Militar
(RLSM) e com o Regulamento da Lei de Prestação do Serviço Alternativo (RLPSA), ainda
estejam em condições de serem convocados para o SM ou para o SA.
§ 1° No caso de
convocação de emergência ou de mobilização:
I - os integrantes da RM1 e da RM2 destinam-se a atender, nesta ordem, às necessidades de pessoal para a prestação do SAM; e
II - os integrantes da RM3 e da RM4 destinam-se a atender às necessidades de pessoal para prestação de serviços especiais, do SA e, dependendo da formação militar, do SAM.
§ 2° Os
integrantes da RM4 que forem selecionados e convocados para o SAM serão incorporados como
militares RM2.
Situações do Pessoal da Reserva da Marinha
Art. 5° Os
integrantes da RM encontram-se em uma das seguintes situações:
I - na ativa:
a) os incorporados à Marinha do Brasil (MB) como RM2 para prestação do Serviço Militar Inicial (SMI), durante os prazos previstos na legislação que trata do SM, ou durante as prorrogações daqueles prazos;
b) os componentes da RM, quando incorporados, em conseqüência de convocação, designação ou mobilização para o SAM; e
c) em tempo de guerra, todo o cidadão mobilizado para o SAM e incorporado à MB como militar RM2;
II - na RRm, constituída por militar RM1 que:
a) tenham sido transferidos para a RRm ou, em caso de convocação e de designação posteriores para o SAM, tenham retornado a esta mesma situação, e que percebam remuneração por conta da União, porém sujeitos, ainda, à prestação de serviço na ativa; e
b) estejam enquadrados na situação prevista na alínea "a" deste inciso e tenham sido designados para o exercício de Tarefa por Tempo Certo (TTC);
III - na Reserva Não Remunerada (RNR), constituída pelos Oficiais e Praças RM2, Oficiais RM3 e pelos demais cidadãos RM4 que, nos termos do RLSM e do RLPSA, estejam em uma das seguintes situações:
a) prestando o SMI como matriculados em Órgãos de Formação de Reserva (OFR);
b) preferenciados para a Marinha e incluídos na RM como Reservistas em Situação Especial (RSE);
c) prestando o SA ou incluídos na RM como Reservistas do Serviço Alternativo (RSA);
d) com incorporação adiada;
e) dispensados de incorporação ou de matrícula em OFR, por constituírem o excesso de contingente; ou
f) dispensados do SMI.
§ 1° RSE é
aquele que tenha sido dispensado de incorporação por se encontrar em função ou ter
aptidão de interesse da Defesa Nacional fixada pela Marinha.
§ 2° Para os
efeitos deste Regulamento, é considerado RSE o operário, funcionário ou empregado de
estabelecimentos ou empresas industriais de interesse militar, de transporte e de
comunicações que forem, anualmente, declarados diretamente relacionados com a Segurança
Nacional pelo Ministério da Defesa.
§ 3° RSA é
aquele que tenha concluído a prestação do SA (Categoria A) e o que, em conformidade com
o RLPSA, for dispensado de prestação do SA (Categoria B).
§ 4° As
situações do pessoal da RM, a que se refere este artigo, estão representadas na
estrutura constante do Anexo II.
Militares da Reserva da Marinha
Art. 6° São
militares da RM os:
I - Oficiais e Praças RM1; e
II - cidadãos RM2 e RM3, militares temporários, quando incorporados.
§ 1° Militares
temporários na Marinha são os Oficiais e as Praças RM2 e os Oficiais RM3 que, enquanto
estiverem incorporados, atuam no serviço ativo por tempo certo e determinado.
§ 2° O pessoal
componente da Marinha Mercante e das empresas declaradas diretamente relacionadas com a
segurança nacional para a Marinha, bem como os integrantes da RNR, só serão
considerados militares quando convocados, mobilizados ou designados para o SAM e
incorporados à MB.
§ 3° O militar da
RM será designado pelo posto ou graduação, pela classe da reserva a que pertence e pelo
Quadro para o qual estiver habilitado ao exercício do cargo.
§ 4° Sempre que o
militar da RM fizer uso do posto ou graduação, deverá fazê-lo com as abreviaturas
respectivas de sua classificação.
Corpo de Oficiais da Reserva da Marinha
Art. 7° O Corpo de
Oficiais da Reserva da Marinha (CORM) é constituído pelos Oficiais da RM, quando
incorporados.
Parágrafo único. Serão incluídos no CORM:
I - os Oficiais da RM que forem incorporados em conseqüência de convocação, designação ou mobilização para o SAM;
II - os Oficiais da Reserva de 2ª
Classe de outras Forças Armadas que ingressarem na MB nos termos da Lei que dispõe sobre
os Corpos e Quadros de Oficiais e Praças da Marinha e da Lei que dispõe sobre a
prestação do SM pelos Médicos, Farmacêuticos, Dentistas e Veterinários (LMFDV) e seu
respectivo Regulamento;
III - os Guardas-Marinha RM2 que, na forma estabelecida na LMFDV e neste Regulamento, forem promovidos ao posto de Segundo-Tenente RM2; e
IV - os Guardas-Marinha RM2 da ativa que forem nomeados Oficiais da RM, nos termos da legislação específica da Marinha.
Corpo de Praças da Reserva da Marinha
Art. 8° O Corpo de
Praças da Reserva da Marinha (CPRM) é constituído pelas Praças da RM, quando
incorporadas.
Parágrafo único. Serão incluídos no CPRM:
I - as Praças RM1 e RM2 que forem incorporadas em conseqüência de convocação, designação ou mobilização para o SAM; e
II - os brasileiros que, nos termos da legislação e regulamentação que tratam do SM, forem incorporados para prestar SMI, como Praças.
Antigüidade dos Militares da Reserva
Art. 9° Em
igualdade de posto ou de graduação, a precedência entre os militares de carreira e os
da reserva que estejam na ativa é definida pelo tempo de efetivo serviço no posto ou na
graduação.
Parágrafo único. Os militares da ativa de mesmo posto ou graduação têm precedência sobre os da RRm.
CAPÍTULO III
DA INCLUSÃO DE PESSOAL NA RESERVA DA MARINHA
Inclusão de Militar na Reserva Remunerada
Art. 10. A inclusão de militar na RRm decorrerá dos atos de transferência para a RRm ou de seu retorno à RRm após incorporação decorrente de convocação ou designação posterior para o SAM.
§ 1° O militar
transferido para a RRm será incluído na reserva do Corpo ou Quadro de carreira a que
pertencia na ativa, no posto ou na graduação em que se encontrar.
§ 2° Poderá ser
incluído na RRm, como RM1, o militar reformado por incapacidade definitiva que for
julgado apto em inspeção de saúde em grau de recurso ou de revisão, na forma
estabelecida no Estatuto dos Militares e neste Regulamento.
Inclusão na Reserva Não Remunerada como RM2 e RM3
Art. 11. A inclusão de brasileiros na RNR como Oficial ou Praça RM2 decorrerá do ato de:
I - demissão do Oficial de carreira, a pedido ou ex officio, exceto os demitidos por perda de posto e patente ou por deserção, na forma estabelecida no Estatuto dos Militares;
II - licenciamento do SAM dos Oficiais RM2 e RM3 convocados, designados ou mobilizados para o SAM;
III - licenciamento do SAM das Praças, a pedido ou ex officio, exceto as licenciadas ex officio a bem da disciplina;
IV - nomeação dos brasileiros formados pelos OFR da Marinha, como Oficial ou Praça RM2;
V - nomeação de Oficial da RM, na forma estabelecida em legislação ou regulamentação específica da Marinha; e
VI - concessão de reabilitação à Praça licenciada ou excluída do SAM a bem da disciplina, efetuada nos termos das disposições do Estatuto dos Militares e do RLSM.
Parágrafo único. A inclusão na RNR como Oficial RM3 decorrerá do ato de nomeação e inclusão na RM, formalizado nos termos do Estatuto dos Militares.
Inclusão de Praça na Reserva Não Remunerada
como Reservista de 1ª Categoria
Art. 12. A inclusão de Praça
na RNR, como Praça RM2, reservista de 1ª Categoria, decorrerá do ato
de licenciamento do SAM, a pedido ou ex officio, exceto o licenciamento ex
officio a bem da disciplina, das Praças:
I - de carreira;
II - incorporadas para prestar o SM, que já tenham completado com aproveitamento o tempo do SMI; e
III - incorporadas como Praças Especiais, que concluíram com aproveitamento um ano do ciclo escolar nas matérias referentes à instrução militar-naval.
Inclusão de Praça na Reserva Não Remunerada
como Reservista de 2ª Categoria
Art. 13. A inclusão de Praça
na RNR, como Praça RM2, reservista de 2ª Categoria, decorrerá dos
seguintes atos:
I - licenciamento a pedido ou ex officio, exceto o licenciamento ex officio a bem da disciplina, das Praças Especiais que completarem, no mínimo, um ano de tempo de efetivo serviço e que não obtiveram aproveitamento nas disciplinas referentes à instrução militar-naval;
II - nomeação, como Praças RM2, dos alunos, que concluíram com aproveitamento o Curso de Formação de Praças da Reserva (CFPR), os cursos de ensino de nível médio e de educação profissional de nível técnico; ou
III - reabilitação da Praça licenciada ou excluída a bem da disciplina, efetuada nos termos das disposições do Estatuto dos Militares e do RLSM.
Inclusão na Reserva Não Remunerada como RM4
Art. 14. A inclusão na RNR como RM4 decorrerá dos seguintes atos, formalizados nos termos do RLSM:
I - concessão de reabilitação aos brasileiros considerados isentos do Serviço Militar;
II - matrícula do conscrito ou do convocado em OFR;
III - seleção do conscrito ou do convocado como RSE;
IV - seleção do conscrito ou do convocado como RSA;
V - concessão do adiamento de incorporação do conscrito ou do convocado; ou
VI - dispensa de incorporação ou do SMI.
Disponibilidade
Art. 15. Disponibilidade é a situação de vinculação do integrante da reserva à OM onde prestou o SMI ou a outra OM que lhe tiver sido indicada.
§ 1° Ao ser
incluído na RM, o brasileiro permanecerá na disponibilidade pelos prazos estabelecidos
neste Regulamento.
§ 2° Os militares
RM1 ficam na disponibilidade durante todo o tempo em que permanecerem na RRm.
§ 3° Os
integrantes da RNR ficam na disponibilidade durante o prazo fixado, de acordo com as
necessidades de mobilização, pelo Comandante da Marinha.
§ 4° A contagem
do tempo de disponibilidade tem início na data dos seguintes atos:
I - desligamento do militar, efetivado em conseqüência do ato de demissão, licenciamento, transferência para a RRm ou retorno do militar RM1 à RRm; ou
II - inclusão dos demais brasileiros na RNR, nos termos deste Regulamento.
§ 5° O integrante
da RM4, enquanto estiver com a incorporação adiada, ficará, para os efeitos deste
Regulamento, na disponibilidade, não contando, porém, tempo de disponibilidade.
§ 6° Durante o
período em que permanecer na disponibilidade, para estar em dia com as suas obrigações
militares, é obrigatória a anotação da apresentação anual do integrante da RNR no
respectivo documento comprobatório de sua situação militar.
§ 7° A situação
de disponibilidade cessará na data:
I - do ato de reforma, para o militar RM1;
II - do término do prazo fixado pelo Comandante da Marinha, para o pessoal da RNR;
III - da desobrigação para com o SM, para o pessoal da RNR, quando este evento ocorrer antes do término do prazo fixado; ou
IV - do falecimento do cidadão na disponibilidade.
Condições para o Ingresso no Oficialato da Reserva
Art. 16. São condições essenciais para a nomeação de Oficial ou para a promoção ao primeiro posto de Oficial da RM:
I - ser brasileiro nato;
II - ser considerado apto para o SAM, em inspeção de saúde realizada por Junta de Inspeção de Saúde da Marinha;
III - possuir condições compatíveis com o oficialato; e
IV - não ter antecedentes contrários aos interesses da Marinha.
CAPÍTULO IV
Da formação DO PESSOAL da reserva da marinha
Formação do Pessoal da Reserva da Marinha
Art. 17. A formação do pessoal da RM é feita mediante o SM e o SA prestados nas formas estabelecidas no Estatuto dos Militares, na legislação e na regulamentação que tratam do SM e do SA.
§ 1° A formação
dos militares RM1 é feita por meio do SM permanente prestado pelos militares de carreira.
§ 2° A formação
dos integrantes da RM2 é feita por meio do SMI ou de outras formas e fases de prestação
do SM, decorrentes de convocações posteriores, de aceitação de voluntários e de
prorrogação de tempo de serviço.
§ 3° O SMI tem
por finalidade a formação de pessoal da RM2.
§ 4° Os
brasileiros prestarão o SMI como incorporados em OM da Marinha ou como matriculados em
OFR, nos termos da legislação que trata do SM nas Forças Armadas.
§ 5° O SMI dos
incorporados tem a duração normal de doze meses, podendo esta duração ser reduzida ou
dilatada, na forma estabelecida na LSM.
§ 6° O SMI dos
matriculados em OFR terá a duração prevista nos respectivos regulamentos daqueles
órgãos.
§ 7° Os
brasileiros prestarão o SA na forma estabelecida na LPSA e seu Regulamento.
Estágios
Art. 18. Os integrantes da RNR estão sujeitos à convocação, que tem por objetivo o aperfeiçoamento, a atualização e a complementação da instrução recebida, além do atendimento de outras necessidades da Marinha.
§ 1° O
aperfeiçoamento, a atualização e a complementação da instrução recebida pelos
integrantes da RNR serão realizados por meio dos seguintes estágios:
I - para Oficiais e Guardas-Marinha RM2:
a) Estágio de Instrução (EI);
b) Estágio de Adaptação e Serviço (EAS);
c) Estágio de Serviço Técnico (EST); e
d) Estágio de Instrução e Serviço (EIS);
II - para as Praças RM2, o Estágio
Técnico para Praça (ETP).
II - para as Praças RM2: (Redação dada pelo Decreto nº 6.524, de 2008)
a) Estágio Técnico para Praça (ETP);
e (Incluída pelo
Decreto nº 6.523, de 2008)
b) Estágio de Aprendizagem Técnica (EAT). (Incluída pelo Decreto nº 6.523, de 2008)
a) Estágio Técnico para Praça (ETP); (Redação dada pelo Decreto nº 8.105, de 2013)
b) Estágio de Aprendizagem Técnica (EAT); (Redação dada pelo Decreto nº 8.105, de 2013)
c) Estágio de Aplicação para Praça (EAP); e (Incluído pelo Decreto nº 8.105, de 2013)
d) Estágio de Habilitação para Praça (EHP). (Incluído pelo Decreto nº 8.105, de 2013)
§ 2° A
convocação para o EAS, EST e ETP será atendida em caráter voluntário, ficando
condicionada a que o voluntário tenha menos de trinta e oito anos de idade, tendo como
referência o dia 31 de dezembro do ano da sua incorporação.
§ 2o A
convocação para o EAS, o EST, o ETP e o EAT será atendida em caráter voluntário,
ficando condicionada a que o voluntário tenha menos de trinta e oito anos de
idade, tendo como referência o dia 31 de dezembro do ano de sua incorporação. (Redação
dada pelo Decreto nº 6.524, de 2008)
§ 2o A convocação para o EAS, o EST, o ETP, o EAT, EAP e o EHP será atendida em caráter voluntário, condicionada a que o voluntário tenha menos de quarenta e cinco anos de idade, até o dia 31 de dezembro do ano de sua incorporação. (Redação dada pelo Decreto nº 8.105, de 2013)
§ 3° O EAS, o EST e
o ETP terão a duração total de doze meses, sendo divididos em duas
fases:
§ 3o O EAS, o EST, o ETP e o EAT terão a duração total de doze meses, sendo divididos em duas fases: (Redação dada pelo Decreto nº 6.524, de 2008)
§ 3o O EAS, o EST, o ETP, o EAT, o EAP e o EHP terão a duração total de doze meses, e divididos em duas fases: (Redação dada pelo Decreto nº 8.105, de 2013)
I - a primeira, destinada à instrução militar-naval, com duração de quarenta e cinco dias, realizada obrigatoriamente em OFR ou Centros de Instrução; e
II - a segunda, destinada à aplicação de conhecimentos técnico-profissionais, realizada nas OM para as quais os voluntários serão designados para servir.
§ 4° Os estágios
a que se refere este artigo têm ainda as seguintes finalidades:
I - adaptar os integrantes da RNR à vida militar ou readaptá-los às novas funções;
II - proporcionar-lhes condições para aplicação de técnicas profissionais;
III - habilitá-los às prorrogações sucessivas até o tempo de serviço máximo permitido; e
IV - habilitá-los à promoção e à convocação, em caso de mobilização.
Estágio de Instrução - EI
Art. 19. O EI será realizado, em caráter obrigatório, pelos Guardas-Marinha RM2, da Reserva do Quadro de Oficiais da Armada (CA), do Quadro de Oficiais Intendentes da Marinha (IM) e do Quadro de Oficiais Fuzileiros Navais (FN), egressos dos Órgãos de Formação de Oficiais da Reserva (OFOR).
§ 1° O EI
destina-se a:
I - complementar a instrução do SMI, prestado como matriculado em OFOR;
II - habilitar os Guardas-Marinha à promoção ao posto de Segundo-Tenente;
III - ambientá-los nas atividades correntes de uma OM operativa;
IV - integrá-los ao círculo dos Oficiais Subalternos que freqüentam, desenvolvendo o espírito de camaradagem, em ambiente de estima e confiança, sem prejuízo do respeito mútuo; e
V - identificar os mais indicados à convocação ou à designação para o SAM como Oficial temporário.
§ 2° O EI deverá
ser realizado em navios ou em unidades de tropas, no ano seguinte à declaração de
Guarda-Marinha RM2 e terá a sua duração especificada no Regulamento do OFOR.
§ 3° Os
Guardas-Marinha RM2, que forem considerados inabilitados no EI, poderão requerer, dentro
do prazo de sessenta dias após o seu término, novo EI para o ano seguinte.
Estágio de Adaptação e Serviço - EAS
Art. 20. O EAS, como SMI, destina-se, em caráter obrigatório, aos Médicos, Dentistas e Farmacêuticos (MDF), incorporados à Marinha nos termos da LMFDV, que ainda não tenham prestado o SMI.
§ 1° Em caráter
voluntário, poderão ser convocados para o EAS os concludentes dos cursos de Medicina,
Odontologia e Farmácia, que já tenham prestado o SMI.
§ 2° Se o
convocado de que trata o § 1° deste artigo já for Oficial da RM ou da
Reserva de 2ª Classe de outra Força, a sua incorporação ocorrerá no
posto que já possuir.
§ 3° É
permitido, em caráter voluntário, a convocação para EAS, como Guarda-Marinha ou
Oficial RM2, nos termos deste Regulamento e de instruções complementares, de:
I - brasileiros que tenham concluído cursos profissionais de nível superior da área de saúde, nas habilitações requeridas pela Marinha; e
II - mulheres diplomadas pelos Institutos de Ensino destinados à formação de MDF, nos termos da LMFDV e de seu Regulamento.
Estágio de Serviço Técnico - EST
Art. 21. O EST destina-se aos Oficiais e Praças RM2, aos dispensados de incorporação e às mulheres, todos voluntários e possuidores de cursos correspondentes à educação profissional de nível superior, que irão preencher posições nas OM, como reserva do Corpo de Engenheiros da Marinha e do Quadro Técnico do Corpo Auxiliar da Marinha (T).
Estágio de Instrução e Serviço - EIS
Art. 22. O EIS terá a duração de doze meses e será realizado nas fases de prorrogação do tempo de serviço dos militares que tenham concluído o EI, o EAS ou o EST, ou em fases posteriores decorrentes da convocação ou da mobilização do Oficial da RM para o SAM.
Parágrafo único. O EIS destina-se a:
I - atualizar e complementar a instrução e os conhecimentos técnico-profissionais de Oficiais já possuidores do EI, EAS ou do EST; e
II - habilitar os Oficiais RM2, já possuidores do EI, do EAS ou do EST, e convocados ou designados para o SAM como Oficiais temporários à promoção e às prorrogações do tempo de serviço.
Estágio Técnico para Praça - ETP
Art. 23. O ETP destina-se às Praças RM2, aos cidadãos brasileiros com incorporação adiada, aos dispensados de incorporação ou do SMI e às mulheres, todos voluntários e com cursos correspondentes à educação profissional de nível técnico, que irão preencher posições nas OM.
Estágio de Aprendizagem Técnica - EAT
Art. 23-A. O EAT destina-se às Praças RM2, aos cidadãos brasileiros com incorporação adiada, aos dispensados de incorporação ou do SMI e às mulheres, todos voluntários, com o ensino fundamental concluído e com cursos correspondentes à educação profissional de formação inicial e continuada de trabalhadores, que irão preencher posições nas OM. (Incluída pelo Decreto nº 6.523, de 2008)
Estágio de Aplicação para Praça - EAP (Incluído pelo Decreto nº 8.105, de 2013)
Art. 23-B. O EAP destina-se às Praças RM2, aos cidadãos brasileiros com incorporação adiada, aos dispensados de incorporação ou do SMI e às mulheres, todos voluntários, com o ensino fundamental concluído, inscritos como atletas em federações estaduais reconhecidas nacionalmente como de utilidade pública e que atendam aos critérios de mérito esportivo previstos no ato de convocação, que irão preencher posições nas OM. (Incluído pelo Decreto nº 8.105, de 2013)
“Estágio de Habilitação para Praça - EHP (Incluído pelo Decreto nº 8.105, de 2013)
Art. 23-C. O EHP destina-se às Praças RM2, aos cidadãos brasileiros com incorporação adiada, aos dispensados de incorporação ou do SMI e às mulheres, todos voluntários, com o ensino médio concluído, inscritos como atletas em federações estaduais reconhecidas nacionalmente como de utilidade pública e que atendam aos critérios de mérito esportivo previstos no ato de convocação, que irão preencher posições nas OM. (Incluído pelo Decreto nº 8.105, de 2013)
Vagas de Estágios para as Mulheres
Art. 24. As vagas destinadas aos estágios e às funções que poderão ser desempenhadas por mulheres serão definidas pelo Comandante da Marinha.
CAPÍTULO V
Da Convocação E DA DESIGNAÇÃO PARA O SERVIÇO MILITAR
Convocação para o Serviço Militar
Art. 25. Os integrantes da RM poderão ser convocados, de acordo com a legislação e regulamentação que tratam do SM, para:
I - exercícios de apresentação da reserva;
II - exercícios militares, manobras e aperfeiçoamento de conhecimentos militares;
III - prestação de SM e complementação de instrução recebida;
IV - atualização, aperfeiçoamento da instrução ou para atendimento de outras necessidades, em categorias profissionais de nível superior ou técnico, das atividades de apoio da Marinha;
V - convocação de emergência, em condições determinadas pelo Presidente da República, para garantia dos poderes constitucionais, da lei e da ordem, ou, ainda, em caso de calamidade pública; e
VI - atender à mobilização.
§ 1° As
convocações previstas neste artigo serão realizadas, compulsória ou voluntariamente,
de acordo com a legislação em vigor e este Regulamento.
§ 2° As
convocações previstas nos incisos V e VI deste artigo, serão determinadas pelo
Presidente da República e, nos demais casos, pelo Comandante da Marinha.
§ 3° Os
componentes da RNR, que forem convocados para o SM, serão submetidos a um novo processo
de recrutamento, podendo ter suas situações na RM modificadas por ocasião da fase de
seleção.
Convocação para o SAM
Art. 26. A convocação dos componentes da RM para o SAM será feita, a princípio, pelo Comando do Distrito Naval com jurisdição sobre o local de residência do convocado, para as OM do próprio Distrito Naval.
Apresentação dos Convocados
Art. 27. Os convocados, selecionados e designados para incorporação deverão se apresentar à OM que lhes for designada, dentro do prazo estabelecido.
Parágrafo único. Quando a apresentação não puder ocorrer por motivo de saúde comprovado, este fato deverá ser comunicado, pelo convocado ou pessoa por ele credenciada, dentro do prazo de apresentação, à autoridade militar mais próxima.
Designação para o Serviço Ativo
Art. 28. Em tempo de paz e independente de convocação, os integrantes da RM poderão ser designados para o SAM, em caráter transitório e mediante aceitação voluntária.
§ 1° Poderão ser
designados para o SAM como estagiários, desde que portadores de diploma em curso
profissional de nível superior ou técnico:
I - os Oficiais e os Guardas-Marinha RM2;
II - os reservistas de 1a e 2a categorias;
III - os dispensados de incorporação;
IV - os cidadãos com incorporação adiada ou dispensados do SMI; e
V - as mulheres.
§ 2° Os
estagiários preencherão posições em OM exercendo cargos relacionados com as áreas
profissionais de interesse da Instituição.
§ 3° Para ser
designado para o SAM, o voluntário deverá:
I - apresentar requerimento ao Comandante do Distrito Naval da área de sua residência, tendo como anexo o diploma de conclusão do curso profissional de nível superior ou técnico, na área de sua capacitação, que seja de interesse da Marinha;
II - se tiver obrigação para com o SM, apresentar o documento comprobatório de sua situação militar, na forma estabelecida no RLSM;
III - ser submetido a processo seletivo, na forma estabelecida na legislação e regulamentação que tratam do SM; e
IV - ser designado para incorporação.
§ 4° Todos os
incorporados ficam obrigados a realizar a 1ª e a 2ª
fase do EAS, EST ou ETP.
§ 4o Todos os
incorporados ficam obrigados a realizar a 1ª e a 2ª fases do EAS, do EST, do ETP
ou do EAT.
(Redação dada pelo Decreto nº 6.524, de 2008)
§ 4o
Todos os incorporados ficam obrigados a realizar a 1a e a
2a fases do EAS, do EST, do ETP, do EAT, do EAP ou do EHP.
(Redação dada
pelo Decreto nº 8.105, de 2013)
§ 5° Quando convocados
nos termos da legislação que trata do SM ou para atender uma mobilização:
I - os Oficiais que concluíram o EAS
ou o EST estarão habilitados a exercer cargos e funções, em suas áreas de
habilitação, até o posto de Primeiro-Tenente e, em caso de convocações posteriores,
ficam dispensados de realizar o CFOR; e
II - as Praças que concluíram o ETP
estarão habilitadas a exercer cargos e funções, em suas áreas de habilitação
técnica, até a graduação de Segundo-Sargento e, em caso de convocações posteriores,
ficam dispensadas de realizar o CFPR.
III - as Praças que concluíram o EAT estarão
habilitadas a exercer cargos e funções em áreas de habilitação de sua formação
profissional, até a graduação de Cabo e, em caso de convocações posteriores,
ficam dispensadas de realizar o CFPR.
(Incluída pelo Decreto
nº 6.523, de 2008)
I - os Oficiais que concluírem o EAS ou o EST estarão habilitados a exercer cargos e funções, em suas áreas de habilitação, até o posto de Primeiro-Tenente e, em caso de convocações posteriores, ficarão dispensados de realizar o CFOR; (Redação dada pelo Decreto nº 8.105, de 2013)
II - as Praças que concluírem o ETP estarão habilitadas a exercer cargos e funções, em suas áreas de habilitação técnica, até a graduação de Segundo-Sargento e, em caso de convocações posteriores, ficarão dispensadas de realizar o CFPR; (Redação dada pelo Decreto nº 8.105, de 2013)
III - as Praças que concluírem o EAT estarão habilitadas a exercer cargos e funções em áreas de habilitação de sua formação profissional, até a graduação de Cabo e, em caso de convocações posteriores, ficarão dispensadas de realizar o CFPR; (Redação dada pelo Decreto nº 8.105, de 2013)
IV - as Praças que concluírem o EAP estarão habilitadas a exercer cargos e funções em suas áreas de habilitação, até a graduação de Cabo e, em caso de convocações posteriores, ficarão dispensadas de realizar o CFPR; e (Incluído pelo Decreto nº 8.105, de 2013)
V - as Praças que concluírem o EHP estarão habilitadas a exercer cargos e funções, em suas áreas de habilitação, até a graduação de Terceiro-Sargento e, em caso de convocações posteriores, ficarão dispensadas de realizar o CFPR. (Incluído pelo Decreto nº 8.105, de 2013)
Condições para Designação para o Serviço Ativo da Marinha
Art. 29. As demais condições do serviço a ser prestado, as obrigações decorrentes, bem como os direitos que serão assegurados aos designados para o SAM, na forma estabelecida no art. 28 deste Regulamento, serão reguladas em instruções baixadas pelo Comandante da Marinha.
Incorporação
Art. 30. Incorporação é o ato de inclusão do convocado ou voluntário em Organização Militar da Ativa, bem como em certos Órgãos de Formação de Reserva.
§ 1° Concorrerão
à incorporação os brasileiros que, após seleção, tenham sido convocados, designados
ou mobilizados para o SAM e recebido um destino.
§ 2° A
incorporação para prestar o SMI como militares RM2, nos graus hierárquicos
estabelecidos na legislação e na regulamentação que tratam do SM, será feita de
acordo com as prescrições estabelecidas no Plano Geral de Convocação (PGC), nas
Instruções Complementares de Convocação (ICC) e Instruções dos Distritos Navais
(IDN).
§ 3° A
incorporação à MB para prestar SM posterior ao SMI ou SM voluntário, decorrente de
designação para o SAM ou de recrutamento para o ingresso na carreira, será feita:
I - nos postos que já possuírem,
quando os convocados ou os designados forem Oficiais da RM ou da Reserva de 2ª
Classe de outra Força Armada;
II - nas graduações que já
possuírem, quando os convocados ou os designados forem Praças RM2 ou da Reserva de 2ª
Classe de outra Força Armada;
III - como Praças Especiais, Guardas-Marinha RM2, quando convocados ou designados para o SAM, através do EAS, EI ou do EST; ou
IV - como Praça, nas graduações
que já possuírem, quando convocados ou designados para prestação de SM, através do
ETP.
IV - como Praça, nas graduações que já possuírem, quando convocados ou designados para prestação de SM, através do ETP, EAT, EAP e EHP. (Redação dada pelo Decreto nº 8.105, de 2013)
§ 4° Os
incorporados serão posicionados em escalas hierárquicas dos militares RM1 e RM2,
separadas pelos Quadros dos quais são reserva.
§ 5° Para os
efeitos de posicionamento dos militares da RM nas respectivas escalas, serão observadas
as seguintes disposições:
I - o incorporado, que já possuir posto ou graduação, terá a sua posição na escala hierárquica definida pelo seu tempo de efetivo serviço anteriormente prestado, computado naquele posto ou graduação, até a data do desligamento decorrente do ato de sua última exclusão do SAM ou do serviço ativo de outra Força Armada;
II - os cidadãos, que estiverem sendo incorporados pela primeira vez, serão posicionados, entre si, em função de suas classificações no processo seletivo, após os militares de mesmo grau hierárquico que estejam sendo incorporados na mesma data, na forma do inciso I deste artigo; e
III - as Praças graduadas, que estiverem sendo incorporadas como Guardas-Marinha, para realizar o EAS, EI ou o EST, serão posicionadas na escala hierárquica em função de sua classificação no processo seletivo e, quando for o caso, na primeira fase dos referidos estágios.
§ 6° No caso do
inciso I do § 5° deste artigo, os incorporados, que forem oriundos de
outra Força Armada, deverão comprovar os tempos de efetivo serviço prestados à Força
de origem no posto ou graduação correspondente.
§ 7° Se o
incorporado for da reserva de outra Força Armada, computar-se-á também, para os efeitos
de posicionamento na escala hierárquica, o tempo de efetivo serviço prestado a outra
Força no posto ou na graduação correspondente.
§ 8° O convocado,
selecionado e designado para incorporação, que não se apresentar à OM que lhe foi
designada, dentro do prazo marcado ou que, tendo-o feito, ausentar-se antes do ato oficial
de incorporação, será declarado insubmisso e sofrerá as sanções previstas na
legislação que trata do SM.
§ 9° Em tempo de
guerra, a incorporação de Deputados Federais e Senadores, embora militares, dependerá
de licença da Câmara dos Deputados ou do Senado Federal, conforme for o caso.
§ 10. O componente da reserva de outra Força Armada, que for incorporado à Marinha nos termos do presente Regulamento, terá a sua situação militar, no que se refere à obrigatoriedade para com o SM, definida pelo Comandante da Marinha ou autoridade por ele delegada.
§ 11. No caso do § 10 deste artigo, compete à OM, que praticar o ato de incorporação, comunicar o fato à Região Militar ou ao Comando Aéreo Regional ao qual pertencia o incorporado, e restituir o documento comprobatório de situação militar por ele apresentado na ocasião de sua incorporação.
Contagem do Tempo de Serviço
Art. 31. O militar da RM, quando incorporado, contará tempo de efetivo serviço, computado dia a dia entre a data de sua incorporação e a data limite estabelecida para contagem, ou a data de seu desligamento, em conseqüência de sua exclusão do SAM ou do serviço ativo de outra Força Armada, mesmo que tal espaço de tempo seja parcelado.
§ 1° O integrante
da RM, que for incorporado ou reincluído no SAM, iniciará ou reiniciará a contagem do
tempo de efetivo serviço e de antigüidade no posto ou na graduação que possuir, a
partir da data de sua incorporação.
§ 2° O militar
RM1 em serviço ativo, ao retornar à inatividade, RRm ou reformado, terá os seus
proventos recalculados em função do novo cômputo do tempo de serviço e das novas
situações alcançadas no período passado como convocado, designado ou mobilizado para o
SAM.
§ 3° Os
integrantes da RM4 matriculados em OFR contarão, para efeito de aposentadoria, o tempo de
serviço prestado como aluno, na base de um dia para cada oito horas de instrução
recebida, desde que concluam com aproveitamento a sua formação.
Instruções Gerais sobre a Convocação e a Designação para o Serviço Ativo da Marinha
Art. 32. Com o propósito de complementar o presente Regulamento, o Comandante da Marinha:
I - estabelecerá as instruções gerais sobre a convocação, a designação para o SAM e os estágios dos militares RM2; e
II - fixará, anualmente, os números de vagas para realização dos estágios e para as prorrogações do tempo de serviço, de modo a atender às necessidades de pessoal militar não preenchidas pelos militares de carreira.
Parágrafo único. O Diretor-Geral do Pessoal da Marinha estabelecerá as normas para a inscrição, incorporação e realização dos cursos de formação e dos estágios.
Reinclusão no Serviço Ativo da Marinha
Art. 33. O militar poderá ser reincluído no SAM, quando tiver sido excluído:
I - mediante reforma por incapacidade definitiva e for julgado apto para o SAM, em inspeção de saúde realizada por junta superior, em grau de recurso ou de revisão, antes de completar dois anos na situação de reformado;
II - como desertor, e tiver sido capturado ou se apresentado voluntariamente; ou
III - como extraviado, e vier a reaparecer.
§ 1° No caso do
inciso I deste artigo, a reinclusão no SAM ficará condicionada à conveniência do
serviço.
§ 2° Caso a
reinclusão não seja conveniente ao serviço, o militar:
I - será incluído na RRm, observado o limite de idade de permanência nesta reserva, conforme previsto no Estatuto dos Militares; ou
II - continuará na situação de reformado, se já tiver ultrapassado a idade limite de permanência na reserva.
§ 3° No ato de
reinclusão no SAM, deverão ser definidos a situação de atividade, o Corpo e Quadro de
destino e a posição que o reincluído ocupará na respectiva escala hierárquica, bem
como a OM em que ele deverá se apresentar.
§ 4° O militar
reincluído no SAM deverá ser incorporado à OM designada para sua apresentação, a
contar da data em que se apresentar, conforme ato do titular da OM.
§ 5° O militar
reincluído no SAM reiniciará a contagem do tempo de efetivo serviço a partir da data de
sua incorporação, salvo se no ato de reinclusão estiver fixada outra data para a
contagem do tempo.
CAPÍTULO VI
Das Prorrogações do Serviço Militar
Concessão da Prorrogação do Tempo de Serviço
Art. 34. Aos Oficiais RM2 ou RM3, que tenham completado o EAS, o EI ou o EST, poderá ser concedida prorrogação de tempo de serviço, sob a forma de EIS, por um ano, e assim sucessivamente, até o tempo máximo permitido, mediante requerimento do interessado aos respectivos Comandantes dos Distritos Navais, dentro das condições fixadas pelo Comandante da Marinha, observadas a legislação e regulamentação que tratam do SM.
Engajamento e Reengajamento
Art. 35. Às Praças RM2 incorporadas, que concluírem o tempo de serviço a que estiverem obrigadas, poderá, desde que requeiram, ser concedida prorrogação desse tempo, uma ou mais vezes, sob a forma de engajamento ou reengajamento, segundo as conveniências da Marinha, observadas as condições e exigências previstas para a concessão no RLSM.
Limite Máximo para a Concessão das Prorrogações
Art. 36. Para concessão das prorrogações deverá ser levado em conta que o tempo total de efetivo serviço prestado pelos incorporados, sob qualquer aspecto e em qualquer época, não poderá atingir dez anos, contínuos ou não, computados para esse efeito, todos os tempos de efetivo serviço, inclusive os prestados às outras Forças Armadas.
Parágrafo único. Em tempo de paz, não será concedida prorrogação de tempo de serviço ao militar RM2 ou RM3 por períodos que venham a ultrapassar a data de 31 de dezembro do ano em que ele completar quarenta e cinco anos de idade, data de sua desobrigação para com o SM.
Competência para Conceder Prorrogações do Tempo de Serviço
Art. 37. As prorrogações do tempo de serviço previstas neste Capítulo serão concedidas, por atos dos Comandantes dos Distritos Navais, aos militares RM2 e RM3 que estejam prestando SM nas áreas sob suas jurisdições, observadas a legislação que trata do SM e as instruções estabelecidas pelo Comandante da Marinha.
CAPÍTULO VII
Das Promoções
Declaração de Guardas-Marinha
Art. 38. Serão declarados Guardas-Marinha RM2, mediante ato do Comandante do Distrito Naval ou da autoridade por ele delegada:
I - os concludentes, com aproveitamento, dos CFOR; e
II - os dispensados de freqüentar os CFOR, por legislação específica relativa a profissionais de nível superior, no ato de incorporação.
Promoção ou Nomeação dos Guardas-Marinha
Art. 39. A promoção dos Guardas-Marinha ao posto de Segundo-Tenente RM2 será efetuada quando os mesmos estiverem convocados, designados ou mobilizados para o SAM, na condição de militares temporários, visando completar os efetivos de Oficiais nas OM.
§ 1° Os
Guardas-Marinha RM2 matriculados no EAS e no EST serão promovidos ao posto de
Segundo-Tenente, seis meses após a incorporação.
§ 2° A promoção
dos Guardas-Marinha ao posto de Segundo-Tenente RM2 ou sua nomeação como Oficial RM2, no
SAM, implicará a sua inclusão no CORM.
Promoção de Oficial RM2
Art. 40. Os Oficiais RM2 poderão, em tempo de paz, ter acesso gradual e sucessivo nos respectivos Quadros de que são reservas, até o posto de Capitão-Tenente, desde que satisfaçam as condições básicas estabelecidas pela legislação específica e de acordo com os interesses da Marinha.
Promoção dos Cabos RM2
Art. 41. Os Cabos RM2 matriculados no ETP poderão ser promovidos à graduação de Terceiro-Sargento RM2, após cumprido requisito de interstício fixado pelo Comandante da Marinha, desde que satisfaçam as condições básicas estabelecidas pela legislação.
Comissionamento em Graus Hierárquicos Superiores
Art. 42. Em caso de mobilização, os militares da RM poderão ser comissionados temporariamente, em graus hierárquicos superiores aos que efetivamente possuírem, nos termos da legislação específica.
Parágrafo único. Os militares RM2, quando mobilizados para o SAM, poderão ser promovidos ao grau hierárquico superior, desde que satisfaçam às condições exigidas na legislação específica e de acordo com os interesses da Marinha.
Fixação dos Interstícios
Art. 43. O Comandante da Marinha fixará os interstícios, por postos e graduações, para as promoções dos militares RM2.
Parágrafo único. Serão computados, para fim de interstícios, todos os tempos de efetivo serviço, contínuos ou não, prestados pelo militar no posto ou na graduação, inclusive os prestados às outras Forças Armadas.
Critério de Promoção
Art. 44. As promoções dos militares RM2 obedecerão ao critério de antigüidade.
Parágrafo único. As promoções por bravura e post-mortem de militares RM2 obedecerão, para os Oficiais, ao prescrito na Lei de Promoções de Oficiais da Ativa das Forças Armadas e de seu Regulamento para a Marinha e, para as Praças, na regulamentação de promoções específica de Praças da Marinha.
Impedimento de Promoção
Art. 45. Não poderão ser promovidos os militares RM2 que, nas formas estabelecidas na legislação e regulamentação específicas de promoções de Oficiais ou das Praças da Marinha, não puderem constar do Quadro de Acesso por Antigüidade (QAA).
Processamento das Promoções
Art. 46. O ato de promoção dos militares da RM é consubstanciado por portaria:
I - do Comandante da Marinha, para os Oficiais da RM convocados nos termos da Lei que dispõe sobre os Corpos e Quadros de Oficiais e Praças da Marinha; e
II - dos Comandantes dos Distritos Navais, para os Oficiais e Praças que estejam prestando SM ou os estágios previstos neste Regulamento, nas suas respectivas áreas de jurisdição.
§ 1° Os Oficiais de que
trata o inciso I deste artigo:
I - concorrerão às promoções em escalas hierárquicas separadas pelos Corpos e Quadros de que são reserva, organizadas, nos postos iniciais, em função de suas classificações no CFOR e no estágio de Aplicação de Oficiais previstos na referida lei, tendo como referência os efetivos distribuídos anualmente para aqueles Quadros; e
II - serão avaliados pela Comissão de Promoção de Oficiais (CPO) para os efeitos de composição dos Quadros de Acesso.
§ 2° Para os
efeitos de processamento das promoções dos militares de que trata o inciso II deste
artigo, os Comandantes dos Distritos Navais disporão de uma Comissão de Promoções
Regional (CPR), constituída por membros efetivos, nomeados pelos respectivos Comandantes
e presidida pelo correspondente Chefe do Estado-Maior.
§ 3° Competirá
às CPR:
I - organizar os QAA dos Oficiais e das Praças RM2;
II - organizar as listas dos Oficiais e Praças selecionados para as prorrogações de tempo de serviço; e
III - emitir pareceres sobre os recursos apresentados referentes à composição dos QAA e às prorrogações de tempo de serviço.
§ 4° Na
organização dos QAA dos Oficiais e Guardas-Marinha RM2 serão observadas, quando
aplicáveis, as disposições do Estatuto dos Militares, da Lei de Promoções de Oficiais
da Ativa das Forças Armadas e de seu Regulamento para a Marinha.
§ 5° As vagas a
serem consideradas para as promoções dos Militares da RM serão as provenientes dos atos
especificados no Estatuto dos Militares, considerando os efetivos de militares RM2
autorizados anualmente pelo Comandante da Marinha para cada Distrito Naval.
§ 6° As
promoções por bravura e post-mortem serão efetuadas pelas autoridades definidas
na legislação e regulamentação específicas sobre promoções de Oficiais e Praças da
Marinha.
§ 7° Não haverá
promoção, pelos critérios de antigüidade, merecimento ou escolha, de militar RM1, que
venha a prestar SM posterior à sua transferência para a RRm.
Instruções sobre Promoções
Art. 47. O Comandante da Marinha baixará instruções regulando as promoções dos militares RM2.
CAPÍTULO VIII
Do Licenciamento e das interrupções do serviço ativo
Licenciamento do Serviço Ativo da Marinha - SAM
Art. 48. Licenciamento do SAM é o ato pelo qual os Oficiais RM2 ou RM3 incorporados e as Praças da ativa são excluídos do SAM e incluídos na RNR.
§ 1° Os militares
RM2 e RM3 incorporados serão licenciados do SAM pelos Comandantes dos Distritos Navais,
na forma estabelecida no Estatuto dos Militares e na legislação que trata do SM, nas
seguintes situações:
I - a pedido, desde que tenham prestado serviço ativo durante seis meses e não haja prejuízo para o serviço; e
II - ex-officio, nos seguintes casos:
a) por se candidatarem a cargo eletivo;
b) por passarem a exercer cargo ou emprego público permanente estranho à sua atividade militar;
c) por concluírem tempo de serviço ou estágio;
d) por conveniência do serviço; e
e) a bem da disciplina.
§ 2° O militar
licenciado, exceto o licenciado ex officio a bem da disciplina, deve ser incluído
ou reincluído na RNR.
§ 3° Nos casos
das alíneas "a" e "b" do inciso II do § 1° deste
artigo, o militar será, imediatamente, licenciado e desligado da OM a que estiver
vinculado, a contar da data em que tiver se candidatado ao cargo eletivo ou que tiver
passado a exercer o cargo ou emprego público.
§ 4° O
licenciamento ex officio a bem da disciplina não se aplica aos Oficiais e aos
Guardas-Marinha.
§ 5° Os
Comandantes dos Distritos Navais poderão delegar competência aos titulares de OM
subordinadas para licenciar do SAM as Praças RM2 que incidirem nas situações previstas
nas alíneas "a" a "d" do inciso II do § 1° deste
artigo.
Licenciamento por Conclusão do Tempo de Serviço
Art. 49. O licenciamento ex officio por conclusão do tempo de serviço ou estágio será efetuado ao término do tempo a que o militar se obrigou, observadas as disposições previstas no Estatuto dos Militares e no RLSM.
§ 1° Ao ser
licenciado ex officio por conclusão de tempo de serviço, o militar RM2 ou RM3 que
estiver prestando serviço militar voluntário, na fase de prorrogação do SMI ou em
fases posteriores ao SMI, fará jus a uma compensação pecuniária equivalente a uma
remuneração mensal por ano de efetivo serviço prestado, tomando-se como base de
cálculo o valor da remuneração correspondente ao posto ou graduação em que for
licenciado, observadas a legislação e regulamentação específicas.
§ 2° Ressalvado o
disposto no art. 36 deste Regulamento, o Comandante do Distrito Naval poderá autorizar o
adiamento do licenciamento previsto no caput deste artigo, por mais sessenta dias,
caso esteja em tramitação o pedido de prorrogação de tempo de serviço.
Licenciamento por Conveniência do Serviço
Art. 50. Serão licenciados do SAM, ex officio, por conveniência do serviço:
I - o Oficial ou o Guarda-Marinha RM2 ou RM3 que:
a) for julgado, por Junta de Saúde da Marinha, incapaz temporariamente para o SAM, por moléstia, acidente ou limitações físicas, sem relação de causa e efeito a condições inerentes ao serviço e que só puder ser recuperado a longo prazo;
b) for condenado, em sentença irrecorrível, por crime doloso;
c) for afastado do cargo ou impedido do exercício da função militar, na forma estabelecida no Estatuto dos Militares;
d) for considerado incapaz de atender aos requisitos de conceitos profissional e moral; ou
e) tomar posse em cargo, emprego ou função pública civil temporária, não eletiva, ainda que da administração indireta;
II - a Praça RM2 que:
a) incidir em qualquer uma das alíneas do inciso I deste artigo ; ou
b) obtiver duas avaliações semestrais deficientes.
Licenciamento da Praça a Bem da Disciplina
Art. 51. O licenciamento ex officio, a bem da disciplina, ocorrerá em decorrência de penas disciplinares impostas de acordo com o Regulamento Disciplinar para a Marinha (RDM).
§ 1° A Praça
RM2, exceto os GuardasMarinha, será licenciada ex officio a bem da
disciplina quando:
I - for condenada de modo irrecorrível, por prática de crime comum ou militar de caráter doloso;
II - praticar ato contra a moral pública, pundonor militar, ou falta grave que, na forma da lei ou de regulamentos, caracterize o seu autor como indigno de pertencer à Marinha; ou
III - já classificada no mau comportamento, praticar, de modo contumaz, faltas que a tornem inconveniente à disciplina e à permanência no SAM.
§ 2° O licenciado
ex officio, a bem da disciplina, será considerado isento do SM e receberá o
certificado de isenção previsto no RLSM.
Interrupção do Serviço Ativo da Marinha
Art. 52. O militar da RM, quando incorporado, poderá ter o seu SAM interrompido pelos seguintes motivos:
I - anulação da incorporação;
II - desincorporação;
III - deserção;
IV - extravio; ou
V - exclusão a bem da disciplina.
§ 1° O RLSM
estabelece os casos em que haverá a anulação da incorporação e a desincorporação,
com a conseqüente exclusão do SAM da Praça RM2.
§ 2° A anulação
da incorporação e a desincorporação não se aplicam aos Oficiais, aos Guardas-Marinha
e às Praças RM1.
Deserção do Militar da Reserva da Marinha
Art. 53. O militar da RM, que for oficialmente declarado desertor, terá o seu SAM interrompido e poderá ser excluído do SAM, na forma estabelecida no Estatuto dos Militares, observadas, ainda, as seguintes disposições específicas sobre os militares da RM:
I - o Oficial será agregado ao CORM, a partir da data em que for declarado oficialmente desertor, e terá sua demissão da Marinha processada após um ano de agregação, se não houver captura ou apresentação voluntária antes desse prazo;
II - o Guarda-Marinha RM2 ou a Praça RM1 será agregada ao CPRM, a partir da data em que for declarada oficialmente desertora, e terá sua exclusão do SAM processada após um ano de agregação, se não houver captura ou apresentação voluntária antes desse prazo; e
III - a Praça RM2, exceto o Guarda-Marinha, será automaticamente excluída do SAM após ser oficialmente declarada desertora.
§ 1° O militar RM
desertor, que for capturado ou se apresentar voluntariamente, será reincluído no SAM e
agregado ao CORM ou ao CPRM, conforme o caso, para se ver processar, observadas as
disposições estabelecidas no Estatuto dos Militares e as disposições previstas neste
Regulamento sobre a reinclusão.
§ 2° O tempo passado
como desertor não será computado para qualquer efeito.
Extravio do Militar da RM
Art. 54. O militar da RM incorporado, que for oficialmente considerado extraviado, será agregado ao CORM ou ao CPRM, conforme o caso, observadas as disposições previstas no Estatuto dos Militares sobre o extravio do militar da ativa, sua agregação e reinclusão.
Exclusão da Praça a Bem da Disciplina
Art. 55. A exclusão da Praça a bem da disciplina será aplicada ex officio ao Guarda-Marinha RM2 incorporado e às Praças RM1, da ativa ou da RRm, de acordo com as disposições estabelecidas no Estatuto dos Militares.
§ 1° A exclusão
a bem da disciplina implica a perda do grau hierárquico da Praça e a sua exclusão da
RM, porém, não a isenta da responsabilidade sobre prejuízos causados à União ou a
terceiros.
§ 2° A Praça
excluída a bem da disciplina será considerada isenta do SM e receberá o certificado de
isenção do SM, previsto no RLSM.
CAPÍTULO IX
Dos Deveres e dos direitos
Deveres do Integrante da Reserva da Marinha
Art. 56. Constituem deveres do integrante da RM:
I - apresentar-se, quando convocado, no local e prazo que lhe tiverem sido determinados;
II - enquanto permanecer na disponibilidade, comunicar, dentro de sessenta dias, pessoalmente ou por escrito, à OM mais próxima, se não for possível fazê-lo àquela a que estiver vinculado, as seguintes ocorrências:
a) mudança de residência ou domicílio;
b) ausências do País e tempo provável de duração;
c) mudanças do local de exercício da profissão;
d) conclusão de qualquer curso técnico, tecnológico, científico, de pós-graduação, de mestrado ou de doutorado, comprovada pela apresentação do respectivo instrumento legal; e
e) qualquer ocorrência que se relacione com o exercício de função de caráter técnico, tecnológico ou científico;
III - apresentar-se, anualmente, no local e data que forem fixados, para o exercício de apresentação da reserva ou cerimônia cívica do Dia do Reservista; e
IV - apresentar ou entregar à autoridade militar competente o documento comprobatório de situação militar de que é possuidor, para anotações, substituições ou arquivamento, de acordo com o prescrito na legislação e regulamentação que tratam do SM.
§ 1° Quando
estiver ausente do País, o integrante da RM deverá cumprir os deveres explicitados neste
artigo junto às representações diplomáticas brasileiras no país em que se encontrar.
§ 2° Quando
incorporado, o integrante da RM fica submetido às obrigações e aos deveres militares
previstos no Estatuto dos Militares e nas demais legislações e regulamentações
específicas sobre os militares.
Direitos dos Integrantes da Reserva da Marinha
Art. 57. Os integrantes da RM têm os seus direitos estabelecidos na legislação e regulamentação que tratam do SM.
Parágrafo único. São também direitos dos integrantes da RM:
I - a garantia da patente em toda a sua plenitude, com as vantagens, prerrogativas e deveres a ela inerentes, quando Oficial, nos termos da Constituição; e
II - nas condições e limitações impostas na legislação e regulamentação específicas, quando incorporados:
a) o uso das designações hierárquicas;
b) a ocupação de cargo correspondente ao posto ou graduação;
c) a percepção de remuneração da ativa, nos termos da Lei de Remuneração dos Militares (LRM);
d) a alimentação e alojamento em OM, quando aquartelado ou embarcado;
e) o transporte, nos termos do Estatuto dos Militares, da LRM e da legislação e regulamentação que tratam do SM;
f) a promoção, nos termos da legislação que trata do SM e deste Regulamento;
g) as férias;
h) o licenciamento voluntário;
i) amparo pela União, no caso de incapacidade para o SAM decorrente de ferimentos recebidos em acidente quando em serviço, combate, na defesa da Pátria e na garantia dos poderes constituídos, da lei e da ordem, ou de moléstia adquirida no exercício de qualquer função militar; e
j) uso dos uniformes da Marinha, com seus distintivos, insígnias e emblemas, com as prerrogativas que lhe são inerentes.
CAPÍTULO X
Da Exclusão DE PESSOAL da Reserva DA MARINHA
Exclusão da Reserva Remunerada
Art. 58. Os militares RM1 ou da RRm serão excluídos da RM, mediante atos de:
I - reforma;
II - demissão da Marinha, por perda do posto e patente;
III - exclusão a bem da disciplina, com a perda do grau hierárquico na inatividade; ou
IV - por falecimento.
Reforma do Militar da Reserva
Art. 59. O militar RM1 passará à inatividade mediante reforma, em uma das seguintes situações:
I - atingir as seguintes idades-limite de permanência na reserva:
a) sessenta e oito anos, para Oficial-General;
b) sessenta e quatro anos, para Oficial Superior;
c) sessenta anos, para Oficial Intermediário e Subalterno; e
d) cinqüenta e seis anos, para Praças;
II - for julgado incapaz, definitivamente, para o SAM em inspeção de saúde realizada por Junta de Saúde oficialmente constituída na Marinha.
§ 1° Quando na
ativa, o militar da RM poderá ser excluído do SAM mediante reforma decorrente dos
motivos previstos no Estatuto dos Militares.
§ 2° No caso do
§ 1° deste artigo, o reformado será excluído do CORM ou do CPRM,
conforme o caso, e desligado da OM a que estiver vinculado, observadas as disposições
previstas no Estatuto dos Militares, no que se refere à reforma e ao conseqüente
desligamento.
Exclusão da Reserva Não Remunerada
Art. 60. Em tempo de paz, os integrantes da RNR serão excluídos da RM, automaticamente, no dia 31 de dezembro do ano em que completarem quarenta e cinco anos de idade.
§ 1° Será
também excluído da RM, o componente da RNR que, antes da data de 31 de dezembro do ano
em que completar quarenta e cinco anos de idade:
I - ingressar na carreira militar da Marinha;
II - ingressar no serviço ativo de outra Força Armada;
III - nos termos do RLSM, for transferido para a reserva de outra Força Armada;
IV - for julgado incapaz definitivamente para o SAM, em inspeção de saúde realizada por Junta de Saúde oficialmente constituída na Marinha; ou
V - falecer.
§ 2° No caso do
inciso IV do § 1° deste artigo, o brasileiro será considerado isento
do SM e receberá o certificado de isenção do SM, previsto no RLSM, em substituição do
documento comprobatório de situação militar que possuía anteriormente.
Perda de Posto e da Patente do Oficial da Reserva da Marinha
Art. 61. O Oficial da RM que, nos termos do Estatuto dos Militares, vier a perder o posto e a patente, será demitido da Marinha e excluído da RM, recebendo o certificado de isenção do SM, previsto no RLSM, em substituição de sua carta patente.
Parágrafo único. A carta patente do Oficial que perdeu o posto e a patente deverá ser recolhida e remetida à OM que a expediu, para ser invalidada.
CAPÍTULO XI
Disposições gerais, transitórias e finais
Situações Especiais dos Incorporados
Art. 62. Aplicam-se aos militares da RM, quando incorporados, as disposições sobre as situações especiais de agregação, reversão, excedente, ausente, desertor, desaparecido e extraviado, previstas no Estatuto dos Militares para os militares da ativa.
§ 1° O militar da
RM será agregado ao CORM ou ao CPRM, conforme o caso, por quaisquer dos motivos
especificados no Estatuto dos Militares, revertendo ao respectivo Corpo tão logo cesse o
motivo que determinou a sua agregação.
§ 2° Os atos de
agregação e de reversão referentes aos militares RM2 e RM3 serão praticados pelos
Comandantes dos Distritos Navais.
Sujeição do Incorporado à Legislação Militar
Art. 63. Os militares da RM ficam sujeitos à legislação e regulamentação que tratam do SM e, no que couber, às disposições do Estatuto dos Militares e demais legislações sobre os militares da ativa da Marinha.
Uso das Designações Hierárquicas e dos Uniformes
Art. 64. Os Oficiais, os Guardas-Marinha e demais Praças da RM, não incorporados, não usarão os uniformes militares e, no desempenho de atividade civil, pública ou particular, não poderão fazer uso das suas designações hierárquicas.
Parágrafo único. Aos militares RM1, na inatividade, é permitido o uso do uniforme, nas condições prescritas no Regulamento de Uniformes da Marinha, para comparecer às solenidades militares e, quando autorizados pelo Comandante do Distrito Naval, às cerimônias cívicas comemorativas de data nacionais ou nos atos sociais solenes de caráter particular.
Participação prévia em caso de Prestação de Concurso
Art. 65. Os integrantes das
Reservas de 2ª e 3ª Classes, quando em serviço ativo,
poderão inscrever-se em concurso de admissão a cargo ou emprego público ou para
ingresso em outra Força Armada, mediante prévia participação ao Comandante do Distrito
Naval.
Alterações Decorrentes da Reestruturação de Corpos e Quadros
Art. 66. Os integrantes da
reserva dos Corpos e Quadros considerados extintos ou modificados pela
Lei n°
9.519, de 26 de novembro de 1997, passam a integrar a reserva dos novos Corpos e Quadros,
conforme norma estabelecida pelo Diretor-Geral do Pessoal da Marinha.

*